×

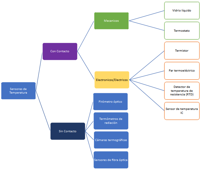
Tipos de sensores de temperatura

Sensores de Temperatura 

La temperatura es el parámetro físico que se mide con más frecuencia. Se utiliza una variedad de sensores para convertir la temperatura en una señal eléctrica que puede leerse mediante instrumentación electrónica.

El uso principal de un sensor de temperatura, junto con un dispositivo de control, es ayudar a mantener la temperatura de un sistema dentro de un rango establecido.

Sensores de temperatura de tipo contacto

Cuando un sensor de temperatura entra en contacto físico con un objeto, la temperatura conduce y emite una señal para controlar la temperatura deseada de un proceso.

Tipo mecánico: cuando un cambio de temperatura provoca un movimiento mecánico y produce una señal a través de una escala visible o al conectar o desconectar un circuito

Termómetros de líquido en vidrio:

Es el sensor de temperatura más conocido que utilizamos en nuestra vida diaria ya que su aplicación más común es en el campo médico para medir la temperatura corporal. Otro uso común es para comprobar la temperatura de un líquido como comida o agua.

Termostato:

Es un interruptor que generalmente se compone de dos metales diferentes que se unen para formar una tira bimetálica, los cuales tienen diferentes coeficientes de expansión térmica, hace que la tira se enrolle en una dirección cuando la temperatura aumenta y en la dirección opuesta cuando la temperatura baja

Tipo electrónico/eléctrico:

Termistor

Son similares a los RTD en que los cambios de temperatura provocan cambios de resistencia mensurables, muestran cambios grandes, precisos y predecibles en la alteración de varias temperaturas. Los termistores se fabrican a partir de óxidos de níquel, hierro, manganeso, cobre y otros metales.

No suelen ser demasiado caros. Hay dos tipos de termistores disponibles en el mercado: tipo NTC (coeficiente de temperatura negativo) es el termistor más utilizado para aplicaciones en medición de temperatura, la resistencia del NTC disminuye a medida que aumenta la temperatura, y el tipo PTC (coeficiente de temperatura positivo) cuya resistencia es proporcional al aumento de la temperatura.

Un termistor común es un dispositivo de 2252 Ω (a 25 °C) con un rango de funcionamiento de -50 °C a 100 °C. Es altamente no lineal, Otros estilos comunes son 2k, 3k, 5k y 10kΩ.

Los termistores son más adecuados para aplicaciones de uso general con un rango de temperatura limitado, como calefacción y aire acondicionado o manipulación de alimentos.

Ventajas

Los termistores son más baratos, además son duraderos y pequeños 

Desventajas 

Son menos precisos que los RTD, los termistores tienen una relación de resistencia a la temperatura no lineal. Esto requiere una corrección importante para interpretar los datos correctamente.

Los estándares nacionales e internacionales para RTD y T/C permiten el intercambio de sensores. Sin embargo, no existen estándares similares para termistores, por lo que la intercambiabilidad entre proveedores es limitada.

Par termoeléctrico (E, J, K, N, T, R/S, B) (T/C)

Los termopares se fabrican uniendo dos cables metálicos diferentes (esto crea la unión de medición también llamada unión caliente). Esta unión provoca un efecto llamado Seebeck.

El efecto Seebeck es un fenómeno en el que una diferencia de temperatura de dos conductores diferentes produce una diferencia de voltaje entre las dos sustancias que es directamente proporcional a la diferencia de temperatura. Uno de los extremos de los cables del termopar forma una unión de referencia (fría) la cual se conecta al instrumento de medición (esta unión también genera un pequeño voltaje).

De estos dos diferentes voltajes se obtiene una diferencia, para determinar el valor de la unión caliente es necesario el valor de la unión de referencia (fría), ya que el instrumento realiza una serie de cálculos para obtener la temperatura de la unión caliente.

Ventajas

Los termopares pueden funcionar en el rango de temperatura más amplio, de -200 a 1750 °C, son autoalimentados y tienen tiempos de respuesta rápidos. Hay diferentes tipos de termopares disponibles según su rango de temperatura y limitaciones, son económicos y duraderos.

Los tipos J, T y E son termopares de base metálica económicos para uso general. Los tipos N y K son de rangos de temperatura mas amplios. Los de tipo R, S y B suelen aplicarse en condiciones de alta temperatura.

Desventajas

Debido a su pequeño voltaje de salida, medir la temperatura puede ser un desafío, susceptibilidad al ruido externo en cables largos y unión fría. La unión fría es donde los cables del termopar se encuentran con las trazas de cobre del circuito de señal. Esto crea otro efecto Seebeck que debe compensarse, llamado compensación de unión fría.

Los niveles de señal de un T/C son bajos (<50 mV/°C), por lo que se requiere una alta sensibilidad en el dispositivo de medición

Detector de temperatura de resistencia (RTD)

A medida que cambia la temperatura, también cambia la resistencia de cualquier metal. Esta diferencia de resistencia es en la que se basan los sensores de temperatura RTD, el platino es el material más común y preciso utilizado para fabricar RTD

También conocidos como termómetros de resistencia, detectan la temperatura midiendo la resistencia del elemento RTD pues la resistencia aumenta o disminuye en base a la temperatura que se encuentre. Existen dos tipos de RTD: tipo bobinado y tipo película delgada. Los RTD no pueden medir temperaturas con tanta amplitud como los termopares pero son muy precisos en sus mediciones.

Un PT100 es una variedad de RTD, donde PT se refiere al material del que está hecho el sensor, que en este caso es platino y 100 significa que el RTD tiene una resistencia de 100 ohmios a una temperatura de 0°C.

Los valores de resistencia comunes son 100 Ω y 1000 Ω para platino, 120 Ω y 500 Ω para níquel, 10 Ω y 100 Ω para cobre.

Ventajas

Los RTD se utilizan a menudo en aplicaciones de precisión debido a su exactitud y estabilidad, ofrecen una amplia gama de mediciones de temperatura (menor a los termopares).

Para su instalación no es necesario utilizar cable especial y para su interconexión en gabinetes es posible usar clemas convencionales.

Es fácil de usar y fácil de reemplazar.

Desventajas

Los elementos RTD suelen tener una masa térmica mayor y, por lo tanto, responden más lentamente a los cambios de temperatura que los termopares. Requieren que una corriente de excitación fluya a través del RTD, requiere ajuste de curva, además de que la resistencia del cable puede ser una fuente importante de errores de RTD.

Para aplicaciones en industrias químicas, petroquímicas o similares donde se manejan temperaturas extremas (superiores a 130°C) es muy poco recomendable su uso. 

Su uso se limita a lugares donde no exista vibración excesiva o esté expuesto a sufrir golpes.

La distancia de montaje del PT100 debe ser lo mas cercana posible al elemento de control.

Las configuraciones incluyen opciones de dos, tres y cuatro cables. La opción de dos cables es útil cuando la longitud del cable es lo suficientemente corta como para que la resistencia no afecte significativamente la precisión de la medición. Un cable de tres cables agrega una sonda RTD que transporta la corriente de excitación. Esto proporciona una forma de cancelar la resistencia del cable. El de cuatro cables es el más preciso, ya que los cables de fuerza y ​​detección separados eliminan el efecto de la resistencia del cable.

GENERALIDADES DEL SENSOR PT1000

Las termorresistencias (RTD) han tenido gran aceptación para la medición de temperatura debido a su confiabilidad, precisión, versatilidad, repetibilidad y facilidad de instalación. Al estar fabricados de un metal con resistencia conocida, su funcionalidad radica en que al cambiar la temperatura, también cambiará la resistencia del metal sensor.

Los RTD son fabricados de diferentes materiales como el Cobre, Niquel, Tugsteno, etc. No obstante los RTD fabricados con Platino son los más utilizados para la detección de temperatura pues éste metal además de su excelente estabilidad, poseé características como:

 . Relación Temperatura-Resistencia casi lineal.

 . Su resistencia eléctrica no se degrada con el tiempo.

 . Buena pasividad química (recubrimiento antioxidante).

 . Resistencia a la contaminación.

DIFERENCIA ENTRE LOS PT100 Y LOS PT1000

Por las características antes mencionadas, Los RTD han tenido gran aceptación en el campo de la detección de temperatura siendo los mas conocidos el Pt100 y el Pt1000. Los Pt100 tienen una resistencia nominal de 100 Ohms a 0°C, mientras que los Pt1000 tienen 1000 Ohms a la misma temperatura. Ambos coinciden en cualidades como la linealidad de la curva característica, el rango de temperatura de operación y el tiempo de respuesta así como el coeficiente de temperatura de resistencia.

No obstante, el Pt1000 impone cierta jerarquía en la medición de temperatura gracias a su sensibilidad, precisión y fiabilidad, pero lo que marca la diferencia es que el PT1000 permite mayor precisión, pues mientras el error de medición de un Pt100 podría ser de +1°C, el error de medición de un Pt1000 sería de +0.1°C, lo cual ratifica lo expresado anteriormente y con ello aumenta su preferencia en aplicaciones de mayor precisión.

Cual sea su forma, tamaño o fabricación, las termorresistencias y en especial el PT1000 son una buena solución de medición de temperatura en infinidad de procesos aún cuando su rango máximo de medición sea de 650°C (1200°F).

Sensores de temperatura sin contacto

Los sensores de temperatura de tipo sin contacto se utilizan principalmente en procesos peligrosos y funcionan mediante el uso de una tecnología que no requiere ningún contacto con una superficie.

Pirómetro óptico

Instrumento para medir la temperatura de un objeto de forma remota y sin contacto físico, bajo los principios de espectro de radiación térmica emitido por un cuerpo caliente. Este tipo de sensores tienen su mayor aplicación en siderurgia,fundiciones de hierro, plomo, aluminio, medición de temperatura en altos hornos y en trabajos de forja, También son de uso común en la industria del vidrio donde se necesita saber la temperatura del material fundido.

Con una antiguedad de poco más de un siglo y no obstante que es considerado un elemento clásico, el pirómetro óptico sigue siendo utilizado aún cuando existen otros elementos más precisos como los termómetros de radiación.

Ventajas

 Medición directa y casi inmediata.

Tiene alta precisión del orden de +/- 5°C en relación al rango de temperatura.

Es posible enfocar directamente la pieza, aún cuando ésta se encuentre al rojo vivo o próxima al punto de fusión.

Desventajas

Para medir la temperatura de un objeto, éste debe estar al menos en 700°C.

No es posible tener una medición contínua con valores variables en el tiempo.

Termómetro de radiación

Los termómetros de radiación o termómetros de infrarrojos miden la temperatura de un objeto a partir de la emisión de luz. Su principal función es medir la radiación térmica y no la temperatura en sí.

Estos dispositivos captan la energía térmica en forma de radiación infrarroja emitida por los objetos para convertirla en una lectura de temperatura. Este equipo vino a revolucionar los métodos para detectar la temperatura logrando resultados más precisos así como una operación más segura, pues el muestreo se realiza a distancia.

Se considera un equipo funcional con extensa aplicación en industria alimentaria para registrar temperatura de los alimentos en proceso de fabricación y en industria automotriz para medir temperatura de las partes donde se genera gran cantidad de calor como es el motor y el sistema de emisión de gases de la combustión. Otros campos de aplicación son en los sistemas de calefacción y aire acondicionado así como en industria farmacéutica y muchas otras.

Ventajas

Medición sin contacto. Es una operación segura que no requiere contacto físico.

Eficiencia y versatilidad. Se caracterizan por emitir mediciones precisas y en cualquier tipo de superficie.

Precisión y fácil manejo. Además de ser rápidos en su proceso de realizar lecturas, son bastante prácticos para ser transportados de un lugar a otro.

Rango de medición amplio (hasta 3000°C). Tiene gran aceptación, principalmente donde las temperaturas son bastante fluctuantes.

Cámara Termográfica

También conocida como cámara térmica que mide la temperatura de los objetos y forma imágenes visibles al ojo humano partiendo de la detección de emisiones infrarrojas debido a la emisión de radiaciones de estos.

La radiación medida por la cámara no solo depende de la temperatura del objeto sino que además depende de la emisividad de la cámara termográfica, es decir, la radiación también se genera en los alrededores del objeto y se refleja en el mismo.

En resumen, una cámara termográfica  nos permite ver en una pantalla la radiación calorífica que emite un objeto, animal o persona aunque a simple vista no se pueda ver. Uno de sus mayores usos es en la detección de anomalías térmicas que se presentan en todas las uniones y conexiones existentes en una instalación eléctrica, pues el uso de la termografía es el método más seguro y sencillo porque no requiere contacto y tampoco es necesario hacer cortes de energía. Estas pruebas permiten detectar conexiones deficientes o equipos en mal estado.

La cantidad de radiación emitida guarda una relación lineal con la temperatura, ya que las áreas calientes se notarán mas brillantes y las zonas más frias aparacerán mas oscuras.

Sensor de fibra óptica

Los sensores de fibra óptica preservan su gran importancia en la medición de altas temperaturas, característica que los hace imprescindibles gracias a su capacidad para trabajar en ambientes demasiado agresivos como podrían mencionarse los hornos de cualquier tipo asi como procesos de formado en caliente. Dentro de las aplicaciones donde se manejan altas temperaturas se pueden mencionar procesos metalúrgicos, industria del vidrio, industria cementera, etc. 

Por otra parte, su uso también se hace presente en ambientes con temperaturas mas bajas como puede ser el proceso de plásticos, la industria papelera, industria alimenticia y otras mas donde debido a las condiciones del lugar, el uso de los sensores de fibra óptica es la mejor opción.

Entre las ventajas de utilizar sensores de fibra óptica se pude mencionar lo siguiente:

. Es resistente a interferencias electromagnéticas debido a cargas inductivas.

. Resistente a interferencias de radiofrecuencia provocadas por señales inalámbricas.

. Puede montarse en lugares reducidos.

. No conduce corriente eléctrica, lo cual minimiza el riesgo de cortocircuitos o explosión en áreas peligrosas.

. Su canalización puede ser en tubo conduit.

El monitoreo avanzado permite supervisar el estado de conexión de cualquier dispositivo, así como toda la actividad que influya en su edificio, planta o equipo mediante la vinculación con el monitor universal MX-DO-1.

Product added to wishlist
Product added to compare.